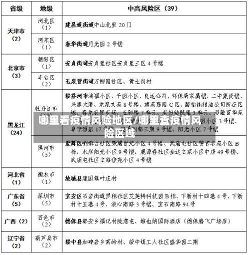
哪里看疫情风险地区/哪里查疫情风险区域
微信怎么查询全国各地疫情风险等级
首先打开微信 ,点击右下角的“我”。然后点击“支付 ” 。接着点击“城市服务”。然后点击底部的“国务院”进入。然后点击“国务院客户端 ” 。然后点击“疫情风险查询”。进入后,就可以看到所在地区的风险等级,点击上面的倒三角形可以切换城市 ,从而查询全国各地的风险等级。

打开微信搜索功能启动微信应用,点击顶部导航栏的“搜索”图标(放大镜形状) 。输入关键词搜索在搜索框中输入“疫情风险等级 ”,点击键盘确认或搜索按钮。选取官方渠道在搜索结果中 ,找到“中国政府网”提供的服务入口(通常带有官方标识),点击进入。

点击“全国中高风险疫情地区”:在“防疫查询 ”页面中,找到“全国中高风险疫情地区”选项并点击 。系统将自动加载并显示最新数据。查看查询结果:页面将展示全国中高风险疫情地区的详细清单 ,包括地区名称、风险等级及调整时间等信息。用户可根据需求浏览或进一步筛选。

通过微信“小程序”查询:除了上述方法,用户还可以通过微信“发现页”进行查询 。打开微信后,点击底部的“发现 ”选项,进入发现页。在发现页中 ,找到并点击“小程序”。进入小程序页面后,在搜索框中输入“国务院客户端”,搜索并进入该小程序 。
具体步骤:进入小程序入口打开微信 ,点击底部导航栏的“发现 ”选项,选取“小程序”功能。搜索政务平台在小程序搜索框中输入“国家政务服务平台”,或通过历史记录找到该小程序并进入。选取风险查询功能在小程序首页找到“各地疫情风险等级查询 ”入口 ,点击进入查询页面 。

微信中怎么查看自己所在地区的疫情风险度
〖壹〗 、步骤1:进入搜索页面在手机中打开微信APP,点击顶部搜索框进入搜索页面。步骤2:进入粤省事小程序在搜索框输入“粤省事”,点击搜索结果中的粤省事小程序进入。步骤3:进入疫情区域查询页面在粤省事首页找到“疫情区域”选项并点击 ,进入相关功能页面 。步骤4:选取风险等级查询功能在疫情区域页面下方,点击“各地区风险等级查询 ”按钮。
〖贰〗、在微信上查询全国中高风险疫情地区,可按以下步骤操作:打开微信并进入“支付”页面:打开微信应用 ,在底部菜单栏点击“我”,随后选取“支付 ”选项。进入“城市服务”板块:在“支付”页面中,找到并点击“城市服务”功能入口 。该功能整合了各类本地化便民服务,包括与疫情相关的查询服务。
〖叁〗、在电脑微信中 ,可通过“国家政务服务平台 ”小程序查看当前所在地区的风险等级,具体步骤如下:打开小程序入口:在电脑微信界面中,点击左侧导航栏的【小程序】按钮 ,进入小程序搜索页面后,输入“国家政务服务平台”并点击打开。
〖肆〗 、点击国务院打开微信,在搜索框中输入【国务院客户端】 ,点击进入该小程序。点击疫情风险等级进入国务院客户端小程序后,切换到新页面,在页面中找到并点击【疫情风险等级】选项 。点击地址打开新页面后 ,点击页面中的地址选项,此时会弹出选取区域的窗口。
全国中高风险疫情地区怎么在微信上查询
〖壹〗、在微信上查询全国中高风险疫情地区,可按以下步骤操作:打开微信并进入“支付”页面:打开微信应用 ,在底部菜单栏点击“我 ”,随后选取“支付”选项。进入“城市服务”板块:在“支付 ”页面中,找到并点击“城市服务”功能入口 。该功能整合了各类本地化便民服务,包括与疫情相关的查询服务。
〖贰〗、打开微信搜索功能打开手机中的微信app ,点击顶部“搜索”选项。进入粤省事小程序在搜索页面输入“粤省事 ”,点击搜索结果中的“粤省事”小程序 。进入疫情区域页面在粤省事首页点击“疫情区域”选项,进入风险地区查询页面。查看风险地区名单页面会直接显示全国高风险和中风险地区列表 ,用户可滑动查看完整信息。
〖叁〗 、在手机上查看全国中高风险疫情地区,可通过微信《扫码抗疫情》小程序实现,具体步骤如下:步骤一:进入《扫码抗疫情》小程序打开微信 ,点击顶部“搜索小程序 ”栏,输入“扫码抗疫情”,在搜索结果中选取并进入该小程序 。
微信中怎么查看全国疫情中高风险地区名单
打开微信搜索功能打开手机中的微信app ,点击顶部“搜索”选项。进入粤省事小程序在搜索页面输入“粤省事”,点击搜索结果中的“粤省事 ”小程序。进入疫情区域页面在粤省事首页点击“疫情区域”选项,进入风险地区查询页面 。查看风险地区名单页面会直接显示全国高风险和中风险地区列表 ,用户可滑动查看完整信息。
选取“防疫查询”功能:在“城市服务 ”页面中,通过搜索或浏览找到“防疫查询”选项并点击。此功能专门提供疫情防控相关信息的查询服务。点击“全国中高风险疫情地区”:在“防疫查询 ”页面中,找到“全国中高风险疫情地区”选项并点击 。系统将自动加载并显示最新数据。
具体步骤:进入小程序入口打开微信,点击底部导航栏的“发现”选项 ,选取“小程序 ”功能。搜索政务平台在小程序搜索框中输入“国家政务服务平台”,或通过历史记录找到该小程序并进入 。选取风险查询功能在小程序首页找到“各地疫情风险等级查询”入口,点击进入查询页面。
打开微信并进入小程序界面启动微信后 ,点击底部导航栏的“发现 ”选项,在发现页中选取“小程序”功能入口。搜索并进入国家政务服务平台在小程序搜索框中输入“国家政务服务平台”,点击搜索结果中的官方小程序进入 。选取疫情风险等级查询功能进入平台后 ,找到“各地疫情风险等级查询”服务模块并点击。
在微信上查看疫情中高风险地区,可按以下步骤操作:核心步骤:打开微信,通过“支付-医疗健康 ”入口进入疫情查询页面 ,选取风险地区功能查看具体信息。详细流程:进入医疗健康模块打开微信后,点击底部菜单栏的“我”,选取“支付”选项 ,在支付页面中找到“医疗健康 ”功能并点击进入 。
怎么在手机上查看全国中高风险疫情地区
在微信上查询全国中高风险疫情地区,可按以下步骤操作:打开微信并进入“支付”页面:打开微信应用,在底部菜单栏点击“我”,随后选取“支付 ”选项。进入“城市服务”板块:在“支付”页面中 ,找到并点击“城市服务 ”功能入口。该功能整合了各类本地化便民服务,包括与疫情相关的查询服务 。
在手机上查看全国中高风险疫情地区,可通过微信《扫码抗疫情》小程序实现 ,具体步骤如下:步骤一:进入《扫码抗疫情》小程序打开微信,点击顶部“搜索小程序”栏,输入“扫码抗疫情” ,在搜索结果中选取并进入该小程序。
打开微信搜索功能打开手机中的微信app,点击顶部“搜索 ”选项。进入粤省事小程序在搜索页面输入“粤省事”,点击搜索结果中的“粤省事”小程序。进入疫情区域页面在粤省事首页点击“疫情区域”选项 ,进入风险地区查询页面 。查看风险地区名单页面会直接显示全国高风险和中风险地区列表,用户可滑动查看完整信息。
手动选取地区:若需查询其他地区,可点击地区选取框 ,在列表中查找目标省份、城市或区县,确认后查看对应风险等级。查看全国中高风险地区列表在风险地区页面中,继续向下滑动屏幕,可看到“全国中高风险地区列表 ” 。
搜索政务平台在小程序搜索框中输入“国家政务服务平台” ,或通过历史记录找到该小程序并进入。选取风险查询功能在小程序首页找到“各地疫情风险等级查询”入口,点击进入查询页面。查看全国中高风险地区在查询页面底部点击“全国中高风险疫情地区 ”按钮,系统将展示最新列表 ,包含地区名称、风险等级及详细说明 。
发表评论